
一、活动目的
1.选人才:选拔出一批有创作热情、有丰富创意、有主观能动性的学生,组建出有思想、有行动、有抱负的优质青年剧组。
2.促文旅:推动红安当地红色文化的创新性传播与转化,搭建并促进校企项目赋能、地区产业联动的创作平台和深度融合,提升学院人才培养质量与社会服务能力。
二、参与活动要求
1.主题要求
紧扣红安红色主题,围绕红安革命历史事件、革命先烈事迹、百名将军故事、红色精神传承、新时代红安发展、红安特色文旅、特色农产品等方向的影像内容创作,如短剧、微电影等有完整剧情故事的90分钟以上的项目。
2.能力要求
导演须具备基础创作能力,能够主导剧本创作与视觉表达创作;制片须具备基础协调能力,负责团队组建管理、资源对接与进度把控。
3.形式要求
制作形式不限,真人实景制作、动画、动漫均可。强调灵活运用AI工具,如AI剧本生成辅助、AI画面生成、AI声音生成。
4.格式要求
剧本:Word 文档,命名格式:剧组名称—导演、制片人名。
样片:视频格式为MP4,分辨率不低于1080P,时长不低于5分钟。
成片:视频格式为MP4,分辨率不低于1080P,时长不低于90分钟。
报名方式:发送电子版材料至官方邮箱:tgcyxy@phenom-films.com,邮件标题统一命名为 《xxx剧组-导演及制片(人名)》。
三、活动环节
第一轮申报期:参与活动剧组代表提交项目创作提案,含500字以上故事梗概、团队介绍(导演+制片介绍)、500字以上创作初心阐述,三个内容放到一个WORD文件内,以邮箱附件形式提交,附件命名格式与邮件标题一致。
第二轮入围辅导期:经初审入围的项目,匹配专项辅导老师,以剧组监制的角度协助剧组进行剧本创作和制片工作的深化。
第三轮创作评审期:经深化辅导后的项目组申请中期创作评审,根据剧本的完善程度、制作可行性、传播性等维度评审选拔,入围项目获得样片制作经费1000元。
第四轮创投评审期:各项目组经前期筹备及样片制作后,提交5分钟以上样片及最后定版的剧本、预算、完整剧组团队、服化道美术方案、选定场景等制作完备情况,经创投评审选拔入围后获得全片制作经费5000元。
第五轮成果展示期:各项目组完成制作提交成片,通过线上平台与线下展映结合的方式,推广优秀作品,链接行业资源,推动作品市场转化。对于传播度影响力显著或有商业市场转化成果的作品给予表彰和现金奖励。
四、活动周期
1.报名周期:2026年3月18日—2026年5月15日
2.评审周期:根据各项目创作筹备的进度阶段,灵活开展环节评审。
3.成片提交最后截止时间:2028年1月1日前。
五、参与活动对象
1.武汉设计工程学院天工产业学院影视动画、展示艺术设计和大数据技术三个专业的学生均可参加,亦可跨专业组队。
2.以剧组为单位参加活动,报名最小单位为1名导演+1名制片,后续根据项目发展陆续补充编剧、摄像、后期、演员等剧组成员。
六、评选标准
采用 “资料展示+路演答辩+综合评审” 模式,经各环节选拔出可进入下一环节扶持的项目。
七、扶持内容
入选剧组分环节获得样片制作经费1000元及全片制作经费5000元。
2.专项扶持
剧组辅导:提供剧本打磨、制作统筹、后期优化等一对一专项全程辅导;
设备支持:提供学院内现有的各种设备;
资源对接:协助对接红安当地场景(如革命旧址、纪念馆等)、协调制作期间的校内场地使用;
技术支持:开放学院后期制作工作坊等设备,提供AI制作相关技术支持;
行业链接:邀请剧组核心成员参与行业交流活动,对接影视公司、主流播放平台、新媒体平台等资源,为优秀作品提供市场化转化机会。
学分认定:入选剧组的核心成员(导演、制片、编剧等),完成作品后可申请学院集中性实践学分认定(具体学分执行事宜,按照《天工产业学院人才培养方案》等相关文件规定执行);
评优加分:在学院的入党积极分子、奖学金、优秀学生干部、创新创业表彰评选中,对表现突出的剧组成员给予评优加分;
实习推荐:优先推荐优秀剧组成员到天工及合作影视企业进行实习和就业。
八、展示平台
1.武汉设计工程学院天工产业学院官网、微信公众号等学院官方公众平台;
2.主流媒体播放平台、新媒体网络平台等;
3.红安本地展映渠道,在红安革命传统教育基地、文化场馆、中小学等场所开展巡展,助力红色文化进校园、进社区。
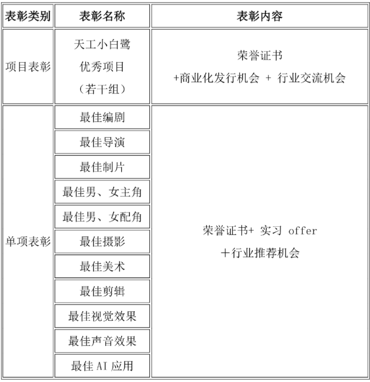
九、表彰设置
1.本次创投活动设置综合表彰与单项表彰,完成成片项目将在成果展映会上表彰并对优秀作品颁发证书与奖励:

2.对于作品取得商业化成果的项目给予额外特别现金奖励。
1.原创性:参与活动作品必须为原创,严禁抄袭、剽窃(包括文字、视频、创意等),一经发现立即取消参与活动资格,追回已发放的创投经费与表彰,并在全院通报批评;涉及侵权纠纷的,由参与活动剧组自行承担全部法律责任。
2.版权归属:参与活动作品的著作权归主办方所有,剧组成员享有署名权。主办方拥有作品的完整商业及非商业性使用权(包括展示、推广、宣传、汇编等)。
3.内容规范:作品内容需严格遵守国家法律法规与公序良俗,不得包含任何涉及政治敏感、低俗色情、暴力血腥等违规信息,不得歪曲、篡改历史事实,需尊重红安红色文化与革命先烈。
4.活动周期:剧组需严格遵守时间节点,因自身原因逾期未完成的,视为自动放弃资格;确有特殊情况需延期的,需提前7个工作日向主办方提交书面申请,经主办方审批同意后方可延期。
5.团队管理:剧组需自行负责团队内部协调与安全管理,制作期间严格遵守制作场地规定,确保人身与财产安全;如因团队内部矛盾或违规操作造成损失的,由剧组自行承担责任。
6.解释权:本次活动的所有相关事宜,最终解释权归主办方武汉设计工程学院天工产业学院所有。
有意向的同学请尽快组队,详细规则见学院官宣通知!
咨询老师:夏可 15272818811
咨询地点:红安校区13号楼天工教学楼
武汉设计工程学院
天工产业学院
2026年3月15日